best365英国体育在线
学校主页
OAS办公网
财务系统入口
管理入口
English
旧版入口
首页
学院概况
学院简介
历史沿革
现任领导
组织机构
师资队伍
师资概况
空中交通系
交通运输系
民航工程系
土木与机场工程系
人才培养
本科生培养
研究生培养
学生工作
在职学历教育
行业培训
科学研究
科研概况
重点实验室
科研成果
学术交流
安全管理
国资管理
质量管理
国际合作
国合概况
中外合作办学
工作动态
实用链接
党群工作
学院党委委员
学院工会委员
工作动态
学习园地
工作文件
办事指南
党建工作
宣传工作
人事工作
行政工作
教学工作
科研工作
国际合作
国资安全
下载专区
学院概况
学院简介
历史沿革
现任领导
组织机构
学院系所
学院机关
师资队伍
师资概况
师资介绍
高层次人才
兼职教授/行业教授
空中交通系
正高
副高
中级
专职科研岗
交通运输系
正高
副高
中级
专职科研岗
民航工程系
正高
副高
中级
专职科研岗
土木与机场工程系
正高
副高
中级
专职科研岗
人才培养
本科生培养
专业介绍
教学动态
相关文档下载
研究生培养
招生信息
教学动态
教学成果
学生工作
队伍建设
学工动态
学生风采
在职学历教育
行业培训
科学研究
科研概况
重点实验室
科研成果
学术交流
安全管理
国资管理
质量管理
国际合作
国合概况
中外合作办学
工作动态
联合实验室
新闻动态
通知公告
外国师资介绍
实用链接
党群工作
学院党委委员
学院工会委员
工作动态
学习园地
工作文件
制度流程
会议纪要
学院发文
办事指南
党建工作
宣传工作
人事工作
行政工作
教学工作
本科生教学
研究生教学
科研工作
国际合作
国资安全
下载专区
通知公告
党政工作/人才人事
教育教学
学科科研
学生工作
当前位置:
首页
通知公告
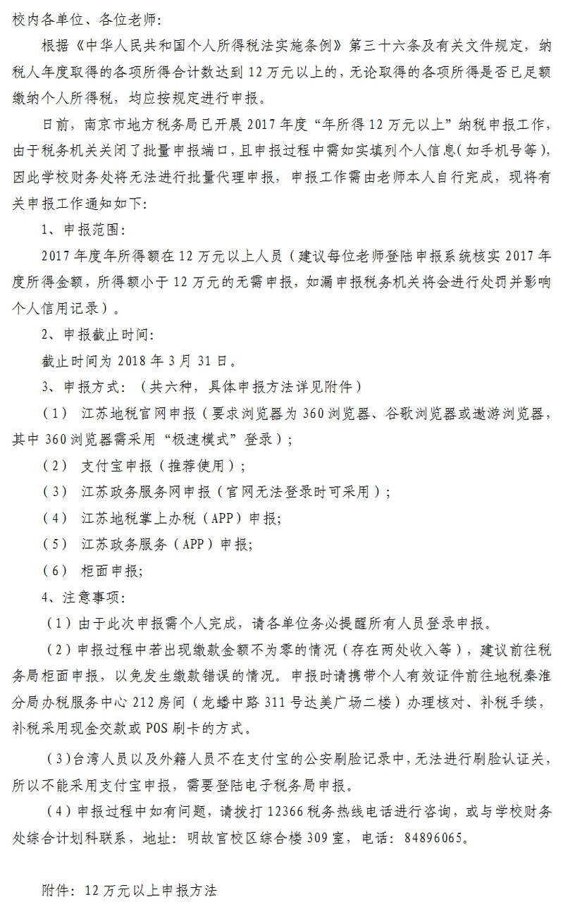
转发:关于自行办理2017年度年所得12万元以上纳税申报事项的通知
时间:2018-03-08
来源:财务处
点击:
757
12万元以上申报方法.doc
分享: