关于做好2015年度best365英国体育在线教职工考核工作的通知
各系、办:
为增强责任意识,规范岗位管理,认真评价教职工的思想作风和工作业绩,根据学校相关文件精神,现就2015年度best365英国体育在线教职工考核工作安排通知如下:
一、考核领导小组
组 长:倪晓众、胡明华
副组长:高健、方正
成 员:王艳、田勇、曾小舟、李艳军、丁松滨
二、各系、办评优指标
单位 | 机关 | 空管 | 运输 | 工程 | 飞行 |
人数(15年) | 17 | 22 | 19 | 32 | 20 |
评优指标(15年) | 3 | 3 | 3 | 5 | 3 |
三、具体安排
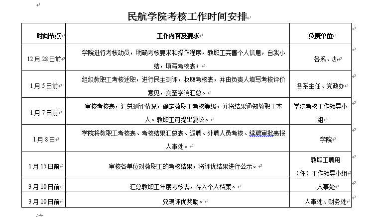
1.考核工作由党政办和各系、办协同实施。
2. 处级干部的考核由组织部负责;“双肩挑”处级干部,除按照组织部要求填写处级干部考核相关报告外,还需按所聘专业技术岗位类型填写教师岗位年度考核表或其他专业技术岗位年度考核表,并参加所在单位的专业技术岗位履职考核,但不参加单位评优;学工部、研工部、团委以学院考核意见为基础,统一组织年度辅导员考核优秀人选的评定。
3. 聘用的外聘人员提交书面年度工作总结,由学院给出考核结果以及是否续聘的结论。
4. 聘用的学校返聘人员和人才派遣人员参加考核,计入单位考核评优基数。
5. 教职工登陆学校人事管理信息系统(请使用IE8及以上浏览器,系统不支持谷歌chrome浏览器;系统于12月25日正式启用)http://hr.nuaa.edu.cn,填写个人年度工作总结,在线生成年度考核表,打印后交至所在院级单位。系统登陆用户名为本人职工编号,密码为校园网登陆密码(初始密码为身份证号后六位,若忘记密码,请本人携带工作证或校园卡到综合楼700室重置,有疑问可联系84893923转0)。
6.各系组织教职工在一定范围内进行述职,并依据考核标准,对教职工履行岗位职责情况及完成工作要求进行考核,综合评价,提出考核等级并报学院审核。
7.各系负责人对教职工签署考核评价意见,对其履行岗位职责、工作态度以及今后的努力方向等进行简要评述,并将考核评价意见反馈给本人。本人如有异议,可在接到通知之日起3日内向本单位考核工作小组申请复核,考核工作小组应在3日内给出复核意见。
8.科级及以下受聘专业技术岗位人员按所聘岗位填写相应考核表。
9.为加强人事管理信息化建设,提高人事服务水平,学校今年首先对教师岗人员实现了人事、科研、教学等跨部门的信息共享,相关信息自动从各相关职能部门系统中提取,教师本人只需填写思想政治表现等内容即可。由于今年是第一年试行数据共享,可能提取的数据有误,教师可以进行修改,如有问题,请联系党政办。
10.具体要求参见人事处通知http://rsc.nuaa.edu.cn/article.asp?id=2099。

注:
1.可不参加考核的人员名单(公派出国):汤新民、白杨、吴东苏、王叶、刘军强。
2.年度总结报送材料不得包含涉密信息。